• 学校首页
  • 本站首页
  • 中心概况
    • 中心简介
    • 部门领导
    • 机构组织
    • 部门职责
  • 新闻·动态
    • 新闻在线
    • 工作动态
  • 学生组织
    • 大学生创新创业联合会社团简介
    • 大学生创新创业联合会机构设置
    • 大学生创新创业联合会通知公告
    • 3D打印创新训练室简介
  • 卓越工程师学院
    • 学院简介
    • 机构设置
    • 通知公告
  • 成果·竞赛
    • 成果展示
    • 竞赛资讯
  • 服务导航
  • 宣传视频
本站首页 / 新闻·动态 / 新闻在线 / 正文

你需要知道2020年大创项目的那些事(二)

2020年02月16日 14:57 新媒体中心 点击:[]

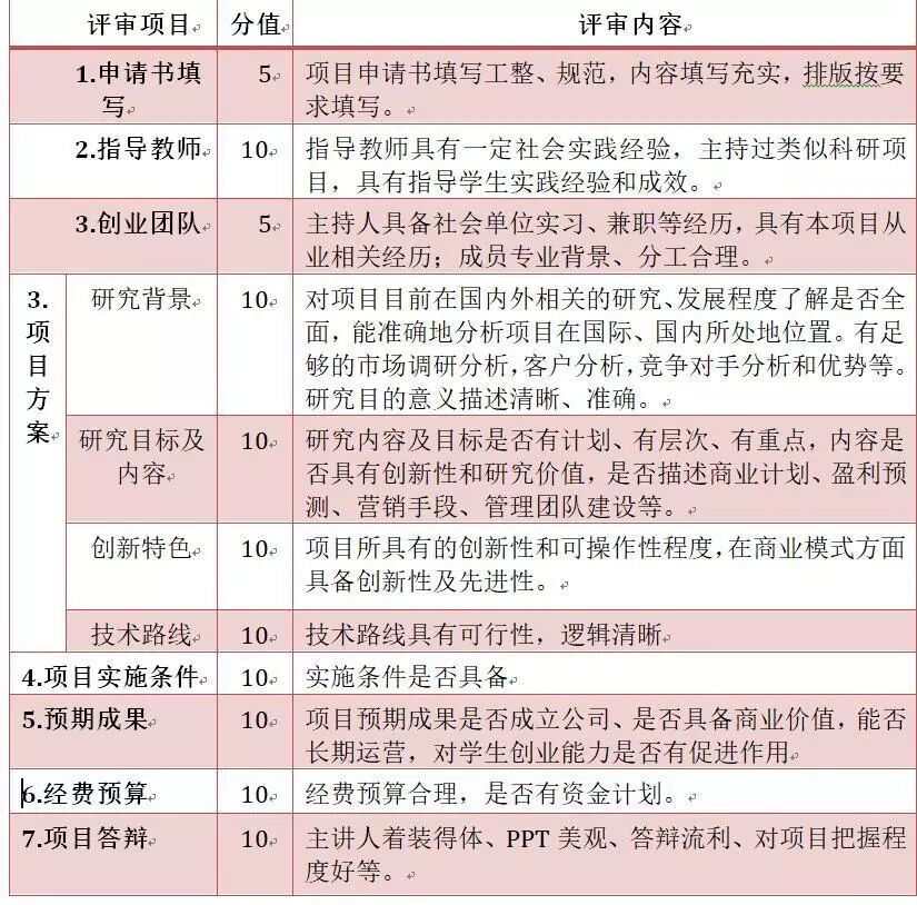
大学生创新创业训练计划项目评审标准

__
__
__
__
__
__
__
__
__
__
__

创新训练项目、创业实训项目

创业实践项目

疫情期间,如果各位同学对自己的项目有什么疑问,欢迎大家联系大学生创新创业联合会,我们会为大家解疑答惑。



编辑:邓坤  

文字: 邓坤

策划:大学生创新创业联合会



【关闭当前窗口】

电话(传真):0851-8890 1992
地址:贵州省贵阳市花溪区博士路 邮编:550003

友情链接

Copyright © 贵州理工学院·创新创业中心